Criterio. Revista Multidisciplinaria
Volumen 2 | No. 3 | Octubre 2022 - marzo 2023
https://
revistacriterio.org
ISSN: 3006-2586 /
ISSN-L: 3006-2586
http://doi.org/10.62319/criterio.v.2i3.9
Páginas 11 - 22
Talleres
de aprendizaje “Manitos a Trabajar” para la Unidad Educativa Luis Ulpiano de la
Torre
Manitos
a Trabajar" learning workshops
for the Luis Ulpiano de la
Torre Educational Unit.
PhD. María Fernanda
Constante Barragán
maria.constante@utc.edu.ec
ORCID: 0000-0002-1611-0672
Universidad Técnica
de Cotopaxi, Latacunga – Ecuador.
Artículo recibido 09 de marzo de 2022 / Arbitrado 23 de marzo de 2022 / Aceptado 08 junio 2022 / Publicado 01 de octubre de 2022
RESUMEN
Se
ha demostrado científicamente que los primeros años de vida son cruciales para
propiciar el desarrollo de habilidades cognitivas, afectivas, emocionales,
motrices y del lenguaje en los infantes, por lo tanto, la educación inicial
juega un papel decisivo en este ámbito; pensando en ello la presente
investigación tiene como objetivo promover el uso de los ambientes de
aprendizaje en la Educación Inicial mediante la aplicación de talleres
pedagógicos a docentes y a niños. En cuanto al estudio, fue de tipo mixta y el
nivel de investigación fue descriptivo con un diseño de campo, pre
experimental. El resultado de su puesta en marcha reflejó que inicialmente los
niños tenían un 53% de avance psico-académico y al
finalizar alcanzaron el 93% de progreso.
Palabras claves: Ambientes
estimuladores de aprendizaje, talleres, docentes, niños, educación inicial.
ABSTRACT
It has been scientifically proven that the first
years of life are crucial to promote the
development of cognitive, affective, emotional, motor and language skills in infants, therefore, initial education plays a decisive role in this area; Thinking
about this, the present research
aims to promote
the use of learning environments in Initial Education through the application of pedagogical workshops to teachers and children. As for the study, it
was mixed type and the level
of research was descriptive with a field, pre-experimental design. The result of its
implementation reflected that initially the children had
53% psycho-academic progress
and at the end they reached 93% progress.
Keywords: Stimulating learning environments, workshops, teachers, children, early education.
INTRODUCCIÓN
Según Kaga & Sretenov (2021) en su artículo publicado por la UNESCO,
realizaron una reflexión sobre un nuevo entorno educativo donde docentes
adoptaron estrategias pedagógicas para diseñar ambientes de aprendizajes que
permitan construir y compartir conocimientos. Dicha publicación realiza un
análisis sobre la formación del docente orientado a innovar y experimentar
nuevas estrategias de aprendizaje centrada en el niño y basada en la actividad
lúdica garantizando que todos los infantes y sus familias participen en el proceso
de enseñanza aprendizaje.
En el caso de Ecuador, la Constitución de la
República en el Artículo 343 del sistema nacional de educación, manifiesta que
el estado ecuatoriano tiene como finalidad desarrollar las capacidades de aprendizaje
individuales y colectivas basándose en diferentes métodos, técnicas y
estrategias que permita al niño y adolescente alcanzar o garantizar el
aprendizaje planteado según su nivel de estudio.
Es por ello, que el Ministerio de Educación
ha tomado en cuenta lo importante que es trabajar en el nivel inicial con ambientes de
aprendizaje según se establece en el Currículo Educación Inicial, donde señala
que en esta etapa el infante aprende a través de juego por lo cual establece la
jornada diaria donde se incluye 45 minutos de juego en los rincones o ambientes
de aprendizaje , estos juegos deberán ser planificados y escogidos de acuerdo a
la edad de los niños y niñas que les ayuden a reforzar sus conocimientos , ya
que con estas actividades los infantes
actúan de manera creativa y la búsqueda de soluciones a pequeños problemas.
Su metodología consiste en establecer
ambientes estimuladores específicos donde debe ubicarse cada área de
aprendizaje, además que todo Centro de Educación Inicial público debe tener
establecido estos espacios, ya sea dentro o fuera del aula, que serán supervisados por los Distritos de manera
periódica los cuales harán los debidos cambios si es el caso, no podemos
olvidar que los educadores juegan un papel muy significativo ya que son los
encargados de asignar los espacios, organizar y disponer de todo el material
necesario para que el infante aprenda de manera lúdica y adquiera conocimientos
nuevos y duraderos.
Los ambientes educativos han adquirido mucha
importancia al ser el escenario donde se pueden favorecer condiciones de
aprendizaje y se desarrollan capacidades, competencias, habilidades y valores
(Lujambio y González, 2010).
Trabajar con ambientes de aprendizaje
favorece tanto al docente como al niño, ya que
le permite desarrollar y establecer experiencias de aprendizaje según el
material o el ambiente en el que estén trabajando, es necesaria la
participación de los niños en cada actividad lúdica que se desarrolle, teniendo
en cuenta el tiempo y el tema escogido se facilitará material de fácil
manipulación.
Es por ello, que la importancia de los
ambientes estimuladores de aprendizaje en la actualidad, es una herramienta que
facilita al docente en el proceso de enseñanza- aprendizaje y ayuda en el
desarrollo cognitivo de los niños y niñas, por otra parte es primordial
entender que los infantes deben tener una participación directa con
diversos materiales concretos para que
construyan su propio aprendizaje, por tal razón los docentes deben conocer las
actividades que se pueden desarrollar dentro de cada ambiente, teniendo en
cuenta las estrategias más apropiadas para los niños y niñas que están a su
cargo.
En el caso particular del presente estudio se
tiene a la Unidad Educativa Luis Ulpiano de la Torre, perteneciente al sector
educativo fiscal, el cual está ubicado en la Provincia de Cotopaxi, Cantos La
Mana, que cuenta actualmente con 25 estudiantes de educación inicial y se ha
observado que la institución no cuenta con un material óptimo o en su defecto
en buen estado, para crear los ambientes de aprendizaje necesarios para los
niños, asimismo las docentes no están capacitadas por no contar con una
especialidad de Educación Inicial, trayendo como consecuencia el
desconocimiento de la realización de actividades en los ambientes
estimuladores, haciendo que los pequeños pierdan oportunidades de aprender
mediante las actividades lúdicas y material concreto.
Por tal razón la unidad educativa se ve en la
necesidad de adecuar los ambientes más importantes dentro del aula como son;
ambiente de lectura, del hogar, de aseo, de arte y construcción, que incluye
talleres para los niños y docentes, en aras de favorecer al desarrollo integral
de los infantes, garantizando la enseñanza, así como el desarrollo de destrezas
y habilidades logrando fortalecer vínculos afectivos entre los docentes y
estudiantes.
Para dar respuesta al problema detectado se
propone diseñar talleres didácticos del uso de los ambientes estimuladores,
como estrategia metodológica que permita garantizar el aprendizaje de los niños
de 3 a 5 años en la Unidad educativa Luis Ulpiano de la Torre, durante el
período 2022-2023.
Para garantizar el logro de la meta trazada,
se decidió realizar la investigación en dos fases. La primera consta del
Diagnóstico de la Situación Inicial, a fines de conocer a profundidad la
opinión y conocimientos académicos de las docentes y personal directivo que
labora en la unidad educativa, para determinar las debilidades que encaminarán
a la solución más expedita sobre el problema planteado.
También en esta etapa se contempla la
evaluación del comportamiento de los niños y niñas de 3 a 5 años de edad y los
elementos a considerar para conocer si el aprendizaje de ellos está dentro de
los parámetros establecidos acordes a su edad cronológica.
La segunda fase corresponde a la elaboración
y aplicación de una Propuesta con Estrategias Metodológicas (Talleres), para
garantizar el aprendizaje de los niños y niñas de 3 a 5 años dentro de los
ambientes estimuladores de la unidad educativa en estudio. Esta etapa se hace
con la intención de involucrar a los docentes y niños de 3 a 5 años, con la
finalidad de garantizar el aprendizaje de la Unidad Educativa Luis Ulpiano de
la Torre. Y para culminar, se dará a conocer el cambio generado por la implementación
de los ambientes estimuladores del aprendizaje en los niños y niñas que
estudian en la Unidad Educativa Luis Ulpiano de la Torre.
MÉTODO
Para el desarrollo de este trabajo
investigativo se asumió una metodología con un enfoque mixta, el cual es un
enfoque de investigación que combina elementos tanto cualitativos como
cuantitativos en un solo estudio. Este enfoque busca aprovechar las fortalezas
de ambos métodos para obtener una comprensión más completa y profunda del
fenómeno de estudio.
En el estudio el nivel de investigación fue
descriptivo debido a que se intenta captar, reconocer y evaluar sobre el
terreno la relación existente entre los ambientes estimuladores y el
aprendizaje infantil en niños de 3 a 5 años de edad, con el propósito de lograr
su verdadera comprensión y avanzar hacia una resolución.
La modalidad de este trabajo de investigación
es de campo, porque se respalda en informaciones como la entrevista y
observación basadas en la realidad y experiencias por parte de las personas involucradas en el
estudio. De la misma manera, la investigación es pre experimental, es una
metodología de investigación que se utiliza para explorar una relación de causa
y efecto entre variables. El diseño será de Pretest-Posttest
de un solo grupo el cual involucra una medición antes de la aplicación de la
intervención y otra medición después de la intervención.
En este estudio se tiene a tres unidades de
análisis que responden a poblaciones diferentes y se desglosan a continuación:
Tabla 1. Descripción de la Unidad de Análisis, Población
e Instrumentos Utilizados en la Unidad Educativa Luis Ulpiano de la Torre.
Período 2022-2023
|
Unidad
de Análisis |
Población |
Instrumentos
utilizados |
|
Niños(as) |
25 |
Observación
y Lista de Cotejo |
|
Docentes |
4 |
Entrevista |
|
Autoridades |
2 |
Entrevista |
|
Total |
32 |
|
Fuente: Elaboración propia
En la investigación se contó con la
participación de toda la población, debido a que tanto los recursos
financieros, técnicos y sociales permitían trabajar con los involucrados en su
totalidad, es por ello que no fue necesario realizar un muestreo en el
estudio.
Primera Fase de la
Investigación
Se emplearon tres técnicas de recolección de información,
una de ellas fue la entrevista estructurada, dirigida a las autoridades y
docentes de la Unidad Educativa Luis Ulpiano de la Torre, con la finalidad de
conocer tanto su opinión con respecto al tema de los ambientes estimuladores
del aprendizaje, como sus conocimientos académicos en educación inicial.
La entrevista estuvo conformada por 29
preguntas abiertas y cerradas, desagregadas en 10 dimensiones: 1. Ambientes
Estimuladores, 2. Pedagogía Educativa, 3. Evolución se los Ambientes de
Estimuladores, 4. Organización de los Espacios en la Educación Infantil, 5.
Autonomía, 6. Teorías Sobre El Aprendizaje, 7. Desarrollo Multidimensional, 8.
Aprendizaje Significativo, 9. Aprendizaje Emocional y 10. Desarrollo de los
Niños de 3 a 5 años de edad.
La segunda técnica aplicada fue la
observación no participante, porque a partir de allí se pudo obtener la
información para desarrollar los objetivos a plantear. Por último, se hizo uso
de la observación estructurada a través de una lista de cotejo, aplicada a los
niños de 3 a 5 años de la Unidad Educativa Luis Ulpiano de la Torre, para
conocer los cambios de un antes y un después de probar la efectividad de
“Manitos a Trabajar”.
Segunda Fase de la
Investigación (la propuesta)
Los ítems utilizados para la obtención de
información son los siguientes: 1. Disfrute de las actividades en el aula, 2.
Expresión de lenguajes, 3. Identificación e interpretación de imágenes, 4. Integración con sus pares, 5. Comparte sus
experiencias, 6. Expresa sus vivencias y experiencias, 7. Propone juegos, 8. Permite que el docente sea
guía y mediador en las actividades, 10. Colabora en la creación materiales, 11.
Organiza los materiales al terminar los talleres, 12. Busca su cuento favorito
de manera independiente, 13. Se lava las manos, 14. Se viste y desviste de
manera independiente, 15. Experimenta, 16.
Utiliza la pinza digital, 17. Identifica figuras geométricas básicas,
18. Demuestra sensibilidad con los demás, 19. Lanza objetos por encima del
hombro, 20. Nombra correctamente algunos colores, 21. Cuenta historias y 22.
Participa en juegos simbólicos.
Técnicas de Procesamiento y análisis de datos
En el caso de las entrevistas estructuradas
que fueron aplicadas a las docentes y autoridades de la unidad educativa, se
procesó la información a través del programa Atlas T.I, debido a que es una
herramienta de uso tecnológico y técnico creada con el objetivo de apoyar a la
organización, el análisis e interpretación de información en investigaciones
cualitativas.
En cuanto a la observación estructurada
aplicada a los niños de 3 a 5 años de edad, se procedió a hacer uso del
software SPSS porque mayormente es utilizado para realizar análisis de datos y
estadísticas avanzadas en investigaciones científicas.
Validación de Instrumentos de Recolección de
Información
En la primera fase, tanto para las
entrevistas estructuradas dirigidas a las autoridades y docentes, como la lista
de cotejo aplicado a los niños de 3 a 5 años de edad de la unidad educativa,
fueron evaluados por tres expertos en el área, cuyas recomendaciones fueron muy
valiosas para obtener unos resultados de calidad.
En el caso de la segunda fase en donde se
contempla la propuesta de los talleres estratégicos de aprendizaje, se
obtuvieron dos tipos de validaciones; la primera se refiere a la evaluación de
tres expertos para que sea validada la propuesta y recopilar sus criterios de
acuerdo a sus conocimientos.
Para la evaluación de usuarios se tomó en
cuenta a tres docentes distintas a las anteriores que pudieran aportar ideas o mejoras
a la propuesta de acuerdo a sus sapiencias.
RESULTADOS Y
DISCUSIÓN
La presente propuesta se basa en los
resultados obtenidos a través del diagnóstico realizado mediante la aplicación
de las entrevistas realizadas a los directivos y docentes de la institución
educativa, así como también la lista de cotejo aplicada a los niños de 3 a 5
años de edad.
En relación a la entrevista aplicada a los
docentes se pudo obtener como resultado que ellos reconocen que los ambientes
de aprendizaje son un elemento favorable y necesario para el aprendizaje y para
el desarrollo infantil integral.
Gráfico 1. Elementos positivos de los ambientes de
aprendizaje

Fuente: Elaboración propia
Dentro de la consideración de las docentes en
estudio, se evidencia el aporte de los ambientes de aprendizaje en el desarrollo socio-emocional, en donde
se ha mencionado que, a través de los rincones de aprendizaje, se ayuda a los
niños a integrarse con los demás, a tener una buena relación dentro del
contexto educativo y familiar.
Del mismo modo, se hace referencia a la
contribución de los ambientes para alcanzar el aprendizaje significativo,
puesto que el niño va estar en constante manipulación o descripción de algún
objeto y esto le ayuda a pensar, convirtiéndose en un aprendizaje
significativo.
También se considera importante el aporte en
torno a la autonomía de los niños, porque cuando un niño juega dentro de un
ambiente, se le motiva a que sea autónomo ya que se le enseña a ordenar los
materiales utilizados, que arregle todo el espacio y que se laven las manos al
momento de cualquier actividad.
Otros aspectos en donde se considera que
favorece la utilización de los ambientes de aprendizaje es la estimulación de
la psicomotricidad, porque interviene en la adquisición de habilidades de
motricidad gruesa y fina; el desarrollo de la identidad personal y social; el
desarrollo del lenguaje; la inteligencia emocional; la creatividad; la
lateralidad, entre otros.
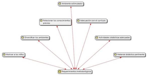
Por otro lado, se han identificado los requerimientos
metodológicos y docentes necesarios para garantizar un adecuado ambiente de
aprendizaje para los infantes.
Gráfico 2. Requerimientos del docente

Fuente: Elaboración propia
En relación a los requerimientos del docente
se destaca la necesidad de planificar las experiencias de aprendizaje, al ser
necesario que las actividades que se apliquen en el contexto educativo
respondan a una adecuada planificación didáctica, que permita relacionar los
temas elegidos y resaltados de acuerdo a la experiencia de vida de cada niño.
De igual forma, se ha mencionado el
acompañamiento del educador como guía y mediador del proceso de aprendizaje,
señalando que los docentes cumplen un rol fundamental en el proceso educativo,
pues no solo es proporcionar información, sino en acompañar, observar, investigar, a aprender
y a construir su aprendizaje.
Otro de los requerimientos de los docentes es
la necesidad de fundamentarse en teorías de aprendizaje, conociendo las bases
teóricas fundamentales del proceso de aprendizaje y desarrollo de los niños, para
comprender e intervenir de forma eficiente.
Así como también la necesidad de cursos y
capacitaciones u orientaciones didácticas respecto a cómo crear ambientes
estimulantes de aprendizaje, el tipo de material a utilizar en cada uno de
ellos y como aplicar las actividades en los espacios del aula.
Gráfico 3. Requerimientos metodológicos

Fuente: Elaboración propia
Finalmente, en relación a los requerimientos
metodológicos se encuentra principalmente la motivación a los niños, puesto que
es un elemento fundamental centrarse en propiciar ambientes, experiencias y
actividades que logren motivar a los niños para que participen activamente y
aprendan más.
Otro aspecto a tomar en cuenta es disponer
del material didáctico pertinente, debido a que abarca los objetos concretos
que el infante manipula, explora, construye y utiliza para acceder a nueva
información que le permite obtener nuevos conocimientos.
La diversificación de los ambientes de
aprendizaje también forma parte de los requerimientos metodológicos, señalando
que es importante contar con diferentes ambientes de aprendizaje para abordar
las diferentes áreas y dimensiones del desarrollo infantil integral de los
niños.
En el caso particular de la observación a los
niños, se ha podido demostrar la existencia de diferentes dificultades y
deficiencias en su desarrollo social, afectivo, del lenguaje, cognitivo y
motriz, evidenciándose que la mayor parte de niños no se integra en los juegos
desarrollados con sus compañeros y un tercio de los infantes no logra compartir
sus experiencias al momento de realizar las actividades.
Igualmente, un tercio de los niños no propone
juegos construyendo sus propias reglas interactuando con otros, además se puede
apreciar que otra de las dificultades en el desarrollo infantil y en el aprendizaje, radica en el desarrollo del
área socio emocional, por lo cual los niños son tímidos y no se integran
plenamente con sus compañeros de clase.
En la misma línea se ha podido evidenciar que
existe una deficiencia en torno al desarrollo de la autonomía infantil, puesto
que un tercio de los niños no organiza los materiales al termina los talleres
didácticos, del mismo modo, un porcentaje significativo no busca su cuento
favorito sin la ayuda de la maestra. Desde esta perspectiva, los infantes no
han desarrollado de forma óptima su autonomía para desarrollar diversas
actividades cotidianas.
Por otro lado, se identifica también
dificultades leves en el ámbito del desarrollo de la motricidad, en donde se ha
encontrado que un cuarto de los niños no experimenta a través de la
manipulación de materiales y mezcla de colores, la realización de trabajos
creativos utilizando las técnicas grafo plásticas, un cuarto de ellos no
utiliza la pinza digital para coger lápices, marcadores, pinceles y diversos
tipos de materiales y un tercio de los infantes no lanza objetos por encima del
hombro.
En consecuencia, es necesario que el
desarrollo de la propuesta afronte estas necesidades particulares de los
infantes de 3 a 5 años de la Unidad Educativa
Luis Ulpiano de la Torre, en donde no se disponen actualmente de
ambientes de aprendizaje adecuados para potenciar el aprendizaje infantil en
sus diferentes áreas, especialmente enfocadas en el desarrollo del lenguaje, en
el ámbito socio emocional, la autonomía y la motricidad, por lo cual se puede
implementar el rincón de lectura, el rincón del hogar y el rincón de
construcción.
La propuesta: “Manitos a trabajar” Talleres
didácticos sobre el uso de ambientes de aprendizaje en la Educación Inicial.
“Manitos a trabajar” cuenta con catorce
talleres, seis son dirigidos a los docentes y autoridades y siete dirigidos a
los infantes, para ello se utilizaron estrategias metodológicas y material de
fácil manejo para garantizar el aprendizaje de los niños de 3 a 5 años de edad.
Los Talleres para Docentes se hicieron con la
finalidad de que sabiendo que ellos son el eje fundamental en el proceso de
enseñanza- aprendizaje, se considera necesario desarrollar espacios en donde se
pueda socializar e informar sobre la importancia y aporte de los ambientes
estimuladores en el desarrollo integral infantil.
La aplicación de los talleres a los docentes
se realizó dentro del aula de educación inicial con temas que les ayudarán a
elegir una mejor metodología para aplicar las actividades a los niños.
Cuadro 1. Talleres dirigidos a las docentes de la Unidad
Educativa Luis Ulpiano de la Torre

Fuente: Elaboración propia
En el caso de los talleres para los niños, el
desarrollo integral de ellos es el objetivo fundamental que debe priorizar en
todo proceso educativo, por lo tanto, los talleres que se presentan a
continuación se enfocan en propiciar un desarrollo armónico de los infantes en
el área motriz, del lenguaje cognitivo y socio afectivo.
Cuadro 2. Talleres dirigidos a los niños de la Unidad
Educativa Luis Ulpiano de la Torre

Fuente: Elaboración propia.
Para la ejecución de estos talleres de los
niños, se aplicó el estudio en los ambientes de construcción, de lectura, del
hogar y de aseo, buscando las mejores estrategias para su desarrollo en base a
actividades que potencien la exploración, la experimentación, la práctica, el
juego, la concentración, la comunicación e imaginación por medio de materiales
adecuados que favorezcan el desarrollo del aprendizaje.
Por medio de la validación de los resultados
de la propuesta” Manitos a trabajar” por parte de expertos y usuarios, se
evidenció el cumplimento de los objetivos planteados, es decir se ha obtenido
un gran resultado después del desarrollo de los talleres de estrategias
metodológicas dentro de los ambientes estimuladores, logrando mejorar el
aprendizaje y fortalecer las habilidades en los niños de 3 a 5 años , lo cual
les permitirá adquirir de mejor manera las destrezas planteadas para este nivel
de educación.
Uno de los resultados más emblemáticos en el
presente estudio, fueron los obtenidos tras la aplicación de la propuesta
“Manitos a trabajar”, ya que se procedió a realizar un cuadro comparativo
exponiendo el antes y el después de lo aplicado con los ítems más
representativos de la investigación, obteniendo los siguientes resultados
condensados:
Tabla 2. Resultados de la Propuesta “Manitos a Trabajar”
|
Ítems |
Pre-test |
Post –
test |
|
El niño y la
niña disfrutan las actividades con el material que existe en el aula. |
48% |
90% |
|
Expresa su
lenguaje a través de canciones, trabalenguas y lectura de cuentos. |
28% |
92% |
|
El niño o
niña se expresa. |
20% |
85% |
|
Cuenta cuentos
en base a sus imágenes a partir de la portada y siguiendo la secuencia de las
páginas. |
24% |
90% |
|
Se integra
en los juegos desarrollados con sus compañeros dentro de los ambientes. |
32% |
100% |
|
Comparte sus
experiencias al momento de realizar las actividades. |
48% |
90% |
|
Propone
juegos construyendo sus propias reglas
interactuando con otros. |
40% |
90% |
|
Permite
que el docente sea guía y mediador en las en las actividades desarrolladas. |
64% |
100% |
|
Busca su
cuento favorito sin la ayuda de la maestra. |
48% |
90% |
|
Se lava
las manos una vez terminadas las actividades en los ambientes de
aprendizajes. |
64% |
100% |
|
Se viste y
desviste de manera independiente con prendas de vestir sencillas. |
60% |
100% |
|
Experimenta
a través de la manipulación de materiales y mezcla de colores la realización
de trabajos creativos utilizando las técnicas grafo-plásticas. |
72% |
100% |
|
Utiliza la
pinza digital para coger lápices, marcadores, pinceles y diversos tipos de
materiales. |
70% |
100% |
|
Demuestra
sensibilidad ante deseos, emociones y sentimientos de otras personas. |
72% |
100% |
|
Lanza
objetos por encima del hombro. |
48% |
90% |
|
Cuenta
historias sencillas. |
40% |
87% |
|
Participa
en juegos simbólicos. |
80% |
100% |
Fuente: Elaboración propia.
En el mismo orden y sentido, se obtuvo un
promedio de la evaluación de los 20 ítems para medir el desarrollo sicosocial
de los niños y niñas de la unidad educativa en estudio, el cual arrojó un 53%
de avance con relación a su edad cronológica; posteriormente al aplicar los
talleres correspondientes a “Manitos a Trabajar”, se procedió a medir las
mismas variables y en promedio se obtuvo un 93% de avance en el aprendizaje y
su socialización, reflejando con la aplicación de esta propuesta una
indiscutible efectividad en el aprendizaje de los infantes de la Unidad
Educativa Luis Ulpiano de la Torre.
En virtud de los hallazgos de la presente
investigación, muchas de las problemáticas presentadas inicialmente por parte
de la Unidad Educativa Luis Ulpiano de la Torre, se relacionan con lo detectado
en la investigación realizada por Álvarez, (2016), donde se determinó que el aprendizaje de los
niños de su estudio se han visto afectados debido a la mala utilización de los
recursos que se encuentran en los diferentes ambientes de aprendizaje, tanto
por el desconocimiento de los docentes, como por la falta de capacitación a
este personal para aplicar la metodología adecuada en los infantes de educación
inicial.
La falta de capacitación impide que los
espacios de aprendizaje sean utilizados adecuadamente por el docente, ya que no
tiene mayor conocimiento del arte y el juego como principal metodología de
trabajo, de la correcta organización de los ambientes de aprendizaje y del
conocimiento de los ámbitos con sus respectivas destrezas a alcanzar en estos
espacios de aprendizaje.
Los niños en su mayoría presentan dificultad
en el desarrollo cognitivo, sensorial motor, social, afectivo-emocional; por
esta razón surge la necesidad de atender los aspectos más relevantes de esta
etapa del desarrollo de los mismos, con el fin de lograr promover aprendizajes
significativos que estimulen a su vez el desarrollo integral de todas sus
capacidades y potencialidades.
De acuerdo a los resultados obtenidos luego
de la aplicación de la propuesta, podemos observar que los entornos
estimulantes para niños pequeños de hasta 5 años de edad, están llenos de
objetos seguros para explorar, permitiendo la libertad de movimiento y
proporcionando una variedad de experiencias. Un ambiente estimulante se puede
crear con todo tipo de materiales, los mismos que les ayudan a desarrollar sus
destrezas y habilidades al momento de realizar las actividades planificadas con
los niños.
La aplicación de la propuesta puede ayudar al
docente de educación inicial a crear un entorno estimulante para el niño y
puede orientarle a evaluar otros lugares donde pasar el tiempo, un aspecto importante
de un entorno estimulante es un cuidador (o cuidadores) que pueda crear
espacios de juego atractivos y desafiantes en los que se pueda interactuar con
los niños pequeños, donde se pueda establecer límites y estar emocionalmente
disponible para ellos, y que puedan identificar las señales para apoyarlos
cuando se sientan sobre estimulados, fatigados o aburridos.
Es necesario que en el salón de clases se
apliquen los ambientes estimulantes del aprendizaje tal como lo hacen las
docentes en la investigación realizada por Portero (2017), porque permiten que
el niño desarrolle sus destrezas y habilidades dentro del aula, creando un
clima supervisado y donde se puedan implementar las medidas correctivas en caso
de ser necesario.
Aplicada la propuesta se puede sugerir que
los espacios o ambientes estimuladores deben estar organizados de tal manera
que los niños tengan acceso a los materiales, como por ejemplo llenar
recipientes con bloques, proporcionar a los niños artículos para vaciar y
llenar con cajas o granos secos y sobre todo con una estrategia que le permita
descubrir a través de su experiencia un aprendizaje significativo.
También con los talleres aplicados a los
docentes, se evidencia que son conocimientos importantes que se pondrán en
práctica al momento de la planificación, de crear material didáctico, de
trabajar con las experiencias de cada uno de los niños, dejando atrás el método
tradicional y convirtiéndose en un docente guía como mediador del aprendizaje.
Una de las experiencias más inspiradoras para
la propuesta fue la realizada en el
C.E.I.P. María Zambrano en la etapa de Educación Infantil, porque en
ella se abordan temas a tratar con los niños como la inclusión, el rol de las
maestras en los ambientes estimulantes de aprendizaje, la importancia de la
observación y escuchar al alumnado y las relaciones con la familia, ya que este
factor es imprescindible porque la escuela y el hogar deben estar con la misma
sintonía de trabajo (García et al., 2020).
CONCLUSIONES
Con
base en la revisión de los elementos teóricos en fuentes bibliográficas, se
logró determinar la importancia de contar con ambientes estimuladores dentro
del aula para encaminar de la mejor manera el desarrollo de las habilidades y
destrezas de cada uno de los niños, ya que él aprende a través de la
manipulación, observación y la indagación, facilitando el proceso de enseñanza-
aprendizaje.
De
acuerdo a si las maestras conocen y aplican estrategias dentro de los ambientes
estimuladores, los resultados evidenciaron que un gran porcentaje de ellas
aplicaban muy pocas veces dicha metodología, por lo que no era frecuente que
promovieran actividades dentro de los ambientes.
Asimismo,
se hace un diagnóstico sobre el conocimiento de los niños dentro de los
ambientes estimuladores, obteniendo como resultado un bajo nivel debido a la
falta de actividades, lo cual generaba que los educandos respondan a estos
estímulos de manera rígida y mecanizada, incidiendo de forma negativa en el
proceso de enseñanza- aprendizaje.
Es
por ello, que resulta propicia la creación de “Manitos a trabajar”, que
conjuntamente con el aporte de los expertos que han dado el aval a este
proyecto, le dieron el sustento necesario para aseverar que la propuesta
presentada ayuda no solo a desarrollar habilidades intelectuales sino también
al desarrollo integral del individuo. Es por ello que el aprendizaje desde
temprana edad debe seguir correctamente los procesos de enseñanza bajo un
ambiente estimulante, ya que le permitirá la adquisición de habilidades con una
sabiduría permanente, adquiriendo herramientas para la resolución de conflictos
y comunicación, entre otras.
Álvarez,
B. (2016). Los Ambientes de Aprendizaje en el Desarrollo Integral de los Niños
y Niñas de 4 Años de la Escuela Fiscal Mixta “Manuel Córdova Galarza”.
Universidad Central del Ecuador, Facultad De Filosofía, Letras y Ciencias de la
Educación Programa de Educación A Distancia Semipresencial.
Asamblea
Nacional del Ecuador, (2008). Constitución se la República del Ecuador.
Imprenta del Gobierno. Quito, Ecuador.
Kaga, Y. & Sretenov,
D. (2021). Inclusión en la atención y la educación de la primera infancia:
informe sobre inclusión y educación. UNESCO. Francia.
García,
L. V., Marín, V. P., Rivas, M. D. M. L., & Palma, C. M. (2020). Los
ambientes de aprendizaje en el CEIP María Zambrano. Márgenes Revista de
Educación de la Universidad de Málaga, 1(1), 210-231.
Lujambio,
A. & González, J. (2010). Formación Continua para Maestros en Servicio
Planeación didáctica para el desarrollo de Competencias en el aula 2010;
Secretaría de Educación Pública. Disponible 5 de mayo en: https://sites.google.com/site/cursoenlineaacle/gestion-de-ambientes-de-aprendizaje-aúlico
Portero,
N., (2017). La psicomotricidad y su incidencia en el desarrollo integral de los
niños y niñas del primer año de educación general básica de la escuela particular
“Eugenio Espejo” de la ciudad de Ambato provincia de Tungurahua. Bachelor's thesis, Universidad
Técnica de Ambato. Facultad de Ciencias Humanas y de la Educación. Carrera de Parvularia.